Типа амстронг, потолочный что-ли?Леонид 1 писал(а):Источник цитаты Пытаюсь заменить драйвера в свет. GAUSS 36 вт 220в Светодиодный светильник ...
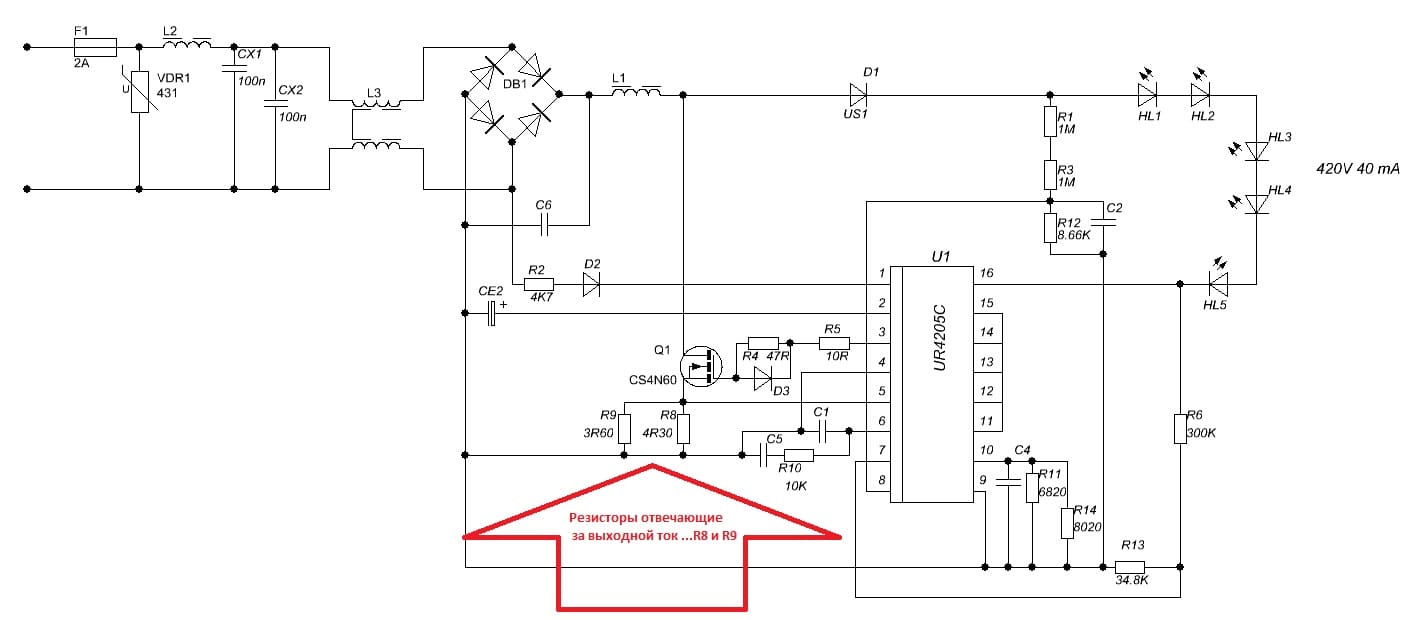
Все 132 светодиода, собраны в одну линейку?!!!диоды 2835 132 шт. в конце линейки стоят два транзистора вроде 1014 BYF12 и кондер номинал неизвестен.
До ремонта успел замерить ток выхода и напряжение 83.5 мА и 410 в. Купил новые 85 мА и 410 вольт выхода.
Предлагаете нам приобрести такой драйвер, разобрать его, нарисовать схему и сообщить Вам ...?С микросхемами не знаком. Надо снизить ток на драйвере , а где на плате они стоят непонятно. Удалось прочитать плату
UR4205C
H1A01C
H05
С даташитами не знаком, не умею пользоваться. Прошу подсказать где расположены на плате резисторы выдающие ток на диоды.

Попытка №1. Не разглядеть связи ...TOPMO3 писал(а):... схемы с платы, ... фото, чтобы можно было рассмотреть все связи ... и со стороны дорожек и со стороны деталей.

.ПАВ писал(а):Источник цитаты вопросы самим вопрошавшим мало интересны?

Да нет ... скорее всего нашел ответы на другом форуме ... я только что оттудова, зачитался блин ... именно с этими драйверами, как у ТС, тема горячая оказывается, и не первый год.aleksey.RU писал(а):Источник цитатыПАВ писал(а):Источник цитаты вопросы самим вопрошавшим мало интересны?
а фдрук, кто то подскажет типа
- три шага на северот старой берёзы, кроф чОрной курыцы, и .....фсё решилося-утряцлося

Ж_ачем?Леонид 1 писал(а):Источник цитаты пытаюсь загрузить файлы jpg
ПАВ писал(а):Источник цитаты ... Схем с такой ИМС полно, надо- можно разобраться...
Вот спасибо, схему то нашёл, а что для чего не понял, знаний мало.Еще раз спасибо.Дык ... схема эта тоже оттудова, где Вы и "нашли" ... и если внимательно почитать все (пять кажись) страниц, то знаний прибавилось бы, разжевали ведь тама всё.Леонид 1 писал(а):Источник цитатыВот спасибо, схему то нашёл, а что для чего не понял, знаний мало.Еще раз спасибо.

Вернуться в «Освещение и источники света»
Сейчас этот форум просматривают: нет зарегистрированных пользователей и 11 гостей